摘要
目的:探讨艾拉莫德(iguratimod,IGT)在慢性移植肾间质纤维化中的作用和机制。方法:构建并鉴定了同种异体小鼠慢性移植肾失功(chronic renal allograft dysfunction,CAD)模型,并使用IGT灌胃干预,通过组织学染色评估移植肾损伤及纤维化程度,通过免疫荧光染色、Western blot及qRT-PCR等方法检测IGT干预后的CAD小鼠移植肾中纤维化指标和巨噬细胞向肌成纤维细胞转分化(macrophage-to-myofibrolast transition,MMT)的变化。使用转化生长因子(transforming growth factor,TGF)-β 诱导小鼠原代骨髓来源巨噬细胞(bone marrow-derived macrophage,BMDM)发生MMT并使用IGT干预,转录组测序用于探索 IGT调节MMT的下游分子机制。结果:同种异体小鼠CAD模型出现了显著的移植肾间质纤维化,免疫荧光染色显示MMT相关标志物在移植肾中显著上调,IGT可显著减轻16周时CAD小鼠的移植肾间质纤维化,并减少MMT细胞的数量。体外实验表明IGT可显著减缓TGF-β诱导的MMT,细胞转录组测序结果表明IGT可能通过诱导铁死亡相关通路抑制MMT、减轻纤维化。结论:IGT可能通过诱导铁死亡相关通路抑制MMT并减轻移植肾间质纤维化。这可能为IGT在同种异体肾移植中的应用提供新见解。
关键词
Abstract
Objective:To investigate the role and mechanism of iguratimod(IGT)in interstitial fibrosis of chronic renal allograft dysfunction(CAD)in transplanted kidneys. Methods:A mouse CAD model was constructed and validated. IGT was administered via gavage. Histological staining was used to assess injury and fibrosis in transplanted kidneys. Immunofluorescence staining,Western blot,and qRT-PCR were utilized to detect fibrosis markers and changes in macrophage-to - myofibroblast transition(MMT)in transplanted kidneys of the CAD mice. Transforming growth factor(TGF)-β was used to induce MMT in primary mouse bone marrow-derived macrophages(BMDM)in vitro,followed by IGT intervention. Transcriptome sequencing was employed to explore the downstream molecular mechanisms by which IGT regulated MMT. Results:The CAD groups developed severe interstitial fibrosis in the transplanted kidneys. Immunofluorescence staining revealed that markers related with MMT were significantly upregulated in the transplanted kidneys. Treatment with IGT markedly reduced interstitial fibrosis in the transplanted kidneys of the CAD mice at 16 weeks,along with a decrease in MMT cell numbers. In vitro experiments demonstrated that IGT significantly inhibited TGF-β-induced MMT,and cell transcriptome sequencing results suggest that IGT may mitigate MMT and reduced fibrosis by activating ferroptosis-related pathways. Conclusion:IGT may alleviate interstitial fibrosis in transplanted kidneys and slow the progression of CAD by upregulating the ferroptosis-related pathway to inhibit MMT. This may provide new insights for the future application of IGT in allograft kidney transplantation.
移植肾间质纤维化作为慢性移植肾失功(chronic renal allograft dysfunction,CAD)的病理组织学特征,已成为影响移植肾长期存活的主要因素,抑制移植肾间质纤维化形成是改善移植肾长期预后的关键问题[1]。移植肾间质纤维化的共同病理基础为过多细胞外基质在肾间质中异常沉积,而引起细胞外基质合成和分泌的关键效应细胞是肌成纤维细胞[2]。肌成纤维细胞的来源非常复杂,在不同的病理环境中,肌成纤维细胞可来源于不同的细胞。目前研究显示在各种原因引起的肾间质纤维化进程中,肌成纤维细胞可来源于肾小管上皮细胞、肾微血管内皮细胞、成纤维细胞、微血管周细胞及骨髓来源的纤维细胞等[3-4]。此外,巨噬细胞可以在损伤的肾脏内直接转化为肌成纤维细胞,这个过程被称为巨噬细胞向肌成纤维细胞转分化(macrophage ⁃to ⁃myofibro⁃ blast transition,MMT)[5-6],可能是肾脏从慢性炎症进展为致病性纤维化的重要机制。艾拉莫德(igurati⁃ mod,IGT)是一种小分子化合物,作为一种新型抗风湿药物,在中国和日本被广泛用于治疗类风湿关节炎 (rheumatoid arthritis,RA)[7-8]。近期,IGT 被证实可通过减少肺部炎症和纤维化以及纤维化相关基因的表达,有效缓解肺部纤维化[9-11],然而 IGT 对移植肾间质纤维化的作用不详。本研究通过小鼠肾移植模型和体外细胞实验探讨 IGT 对移植肾间质纤维化形成的作用及机制。
1 材料和方法
1.1 材料
20~25 g 的雄性野生型 C57BL/6 和 BALB/c 小鼠购自南京医科大学 SPF 级实验动物中心。实验过程严格遵守南京医科大学动物伦理委员会的规定。所有小鼠在 12 h 光暗周期的房间中饲养,每笼 5 只,自由获取食物和水,环境条件为 20~26℃,相对湿度为40%~60%。所有实验程序均获得南京医科大学动物管理和使用委员会的批准(IACUC⁃ 2109025)。
1.2 方法
1.2.1 动物模型构建
以BALB/c小鼠为受体,C57BL/6小鼠作为供体构建同种异体肾移植模型(CAD组);以BALB/c小鼠为受体,BALB/c小鼠为供体构建同种同体肾移植模型 (SYN组);每组6只。在移植前,首先将受体小鼠的右侧原位肾切除,将供体小鼠的左肾移植到受体小鼠的右髂窝处。将供体的肾动脉和肾静脉分别与受体的腹主动脉和腔静脉吻合,将供体的输尿管连接到受体的膀胱。移植手术后7 d再切除对侧肾脏[12]。术后2周内受体小鼠每天通过静脉注射他克莫司(1.5 mg/kg) 抑制移植后的急性排斥反应。移植术后的第 3 周开始,受体小鼠每天 IGT(cat:HY⁃17009,20 mg/kg, MCE公司,美国)灌胃,持续到16周模型建立完成,每组5只。
1.2.2 小鼠肾功能检测
使用肌酐(creatinine,Cr)测定试剂盒(cat:C011⁃ 2⁃1,南京建成生物工程研究所)和尿素氮(blood urea nitrogen,BUN)测试盒(C013⁃2⁃1,南京建成生物工程研究所),根据制造商的说明测定小鼠血清 Cr 及血BUN水平。
1.2.3 细胞培养和处理
按既往研究描述的方法从BALB/c小鼠股骨与胫骨中分离骨髓来源的巨噬细胞(bone marrow⁃de⁃ rived macrophage,BMDM)[13]。BMDM在含有10%胎牛血清(cat:04⁃001⁃1ACS,BIOIND公司,美国)、1%抗生素(cat:15070063,Gibco公司,美国)和30 ng/mL小鼠巨噬细胞集落刺激因子(cat:CB34,苏州Novopro⁃ tein Scientific公司)的DMEM培养基中培养。第3天更换培养基,第5天将BMDM置于含1% FBS的培养基中培养,并用转化生长因子(transforming growth factor,TGF)⁃β(5 ng/μL)处理,每 2 d 更换培养基,第 8 天部分细胞加入IGT(2.5 μg/mL)干预,第10天 IGT 细胞模型建立完成[6],为 MMT+IGT 组;而未用 IGT干预细胞为MMT模型,为MMT组。未用TGF⁃β 刺激细胞为M0组。
1.2.4 蛋白质印迹分析
肾脏在冰上用RIPA裂解缓冲液(上海Beyotime 公司)裂解以提取总蛋白,提取的蛋白用BCA法测量浓度。然后将30~50 μg蛋白样品在10% SDS⁃PAGE 凝胶上分离,并转移到聚偏二氟乙烯(PVDF)膜上。用5%脱脂奶粉在室温下封闭2 h后,4℃下孵育一抗转铁蛋白受体(transferrin receptor,TFR)抗体(cat: 17435⁃1⁃AP,1∶1 000,Proteintech 公司,美国)过夜。然后用辣根过氧化物酶标记的二抗(1∶2 000,Protein⁃ tech公司,美国)孵育,抗体⁃抗原复合物通过ECL底物检测并在成像系统中可视化。
1.2.5 RNA提取及qPCR
从肾组织和原代细胞中分离RNA样品,RNA提取使用 TRIzol 试剂(cat:15596026,Invitrogen 公司,美国);逆转录使用HiScript Ⅲ All⁃in⁃one RT Super⁃ Mix Perfect for qPCR(cat:R333⁃01,南京 Vazyme 公司);qPCR使用ChamQ SYBR Color qPCR Master Mix 进行检测(cat:Q431⁃02,南京Vazyme公司),每个反应重复3次进行。通过NCBI 数据库查找人α⁃平滑肌肌动蛋白(α⁃smooth muscle actin,α⁃SMA)、Ⅰ型胶原蛋白(collagen alpha⁃Ⅰ,ColⅠ)、纤连蛋白(Fibro⁃ nectin)和 GAPDH 基因 mRNA 序列,并使用 Primer⁃ BLAST在线设计PCR引物,由北京擎科生物科技股份有限公司合成。引物序列如下:α⁃SMA(上游 5′⁃ GTCCCAGACATCAGGGAGTAA ⁃ 3′;下游 5′ ⁃ TCG⁃ GATACTTCAGCGTCAGGA⁃3′);ColⅠ(上游 5′⁃GCT⁃ CCTCTTAGGGGCCACT ⁃ 3′;下游 5′ ⁃ ATTGGGG ⁃ ACCCTTAGGCCAT⁃3′);Fibronectin(上游 5′⁃ATGT⁃ GGACCCCTCCTGATAGT ⁃ 3′;下游 5′ ⁃ GCCCAGT⁃ GATTTCAGCAAAGG⁃3′);GAPDH(上游 5′⁃AGGTC⁃ GGTGTGAACGGATTTG ⁃3′;下游 5′ ⁃GGGGTCGTT⁃ GATGGCAACA⁃3′)。
1.2.6 组织学和免疫荧光染色
肾移植物用 4%多聚甲醛固定并石蜡包埋。 5 μm 厚的切片按标准步骤进行苏木精⁃伊红染色 (hematoxylin⁃eosin,HE)和 Masson 染色。切片用抗 F4/80(cat:14⁃4801⁃82,1∶200,Invitrogen公司,美国) 和α⁃SMA(cat:NBP2⁃34 522F,1∶1 000,Novus 公司,美国)的抗体进行免疫染色。切片在 OLYMPUS DP74显微镜下观察。采用Image J软件对Masson染色及免疫荧光染色进行定量分析。Masson 染色定量分析胶原容积分数,即胶原阳性的蓝色面积与组织总面积的百分比;免疫荧光染色定量分析相对荧光强度,即区域荧光强度总和/区域面积。
1.2.7 流式细胞术检测
收获的细胞制备单细胞悬液,抗体孵育后通过流式细胞术分析。用于细胞表面染色的荧光染料结合抗体有F4/80(cat:14⁃4801⁃82,1∶200,Invitrogen 公司,美国)和α⁃SAM(cat:NBP2⁃34 522F,1∶1 000, Novus 公司,美国),使用 CytoFLEX 流式细胞仪,数据分析使用CytExpert软件进行。
1.2.8 酶联免疫吸附实验
MMT 细胞模型构建成功后,收集其培养基, 4℃ 3 000 r/min 离心10 min去除杂质;取上清,使用 ColⅠ酶联免疫吸附试剂盒(cat:RK09065,ABclonal 公司,美国)测定ColⅠ水平。
1.2.9 转录组测序
对MMT组和IGT组的细胞进行RNA提取与纯化收集,测序部分委托深圳华大基因股份有限公司完成,制备文库,上机测序。为进一步深入探索与表型变化相关的基因功能,基于超几何检验,使用 Phyper对差异基因进行KEGG富集分析,以 Q value≤ 0.05为阈值,满足此条件的定义为在候选基因中显著富集。
1.3 统计学方法
所有数据以均值±标准差()表示。使用 GraphPad Prism 8评估数据。使用两独立样本t检验分析两组间差异,单因素方差分析用于多组间差异分析。P <0.05为差异有统计学意义。
2 结果
2.1 慢性移植肾间质纤维化形成中存在MMT过程
CAD组小鼠出现明显的肾小球硬化、肾小管萎缩、动脉内膜增厚等肾脏纤维化的病理表现(图1A)。与SYN组相比,CAD组小鼠移植肾间质纤维化明显加重,胶原沉积增多,胶原面积明显增加 (P <0.001,图1B);CAD组小鼠血清肌酐、尿素氮等指标也显著上升(P <0.05,图1C、D)。更重要的是,通过免疫荧光染色,在CAD组小鼠移植肾间质中发现了同时表达 F4/80(巨噬细胞表面标志物)和α⁃ SMA(肌成纤维细胞表面标志物)的细胞(P <0.001,图1E、F),提示慢性移植肾间质纤维化形成过程中存在显著的MMT过程。
2.2 IGT抑制MMT和移植肾间质纤维化形成
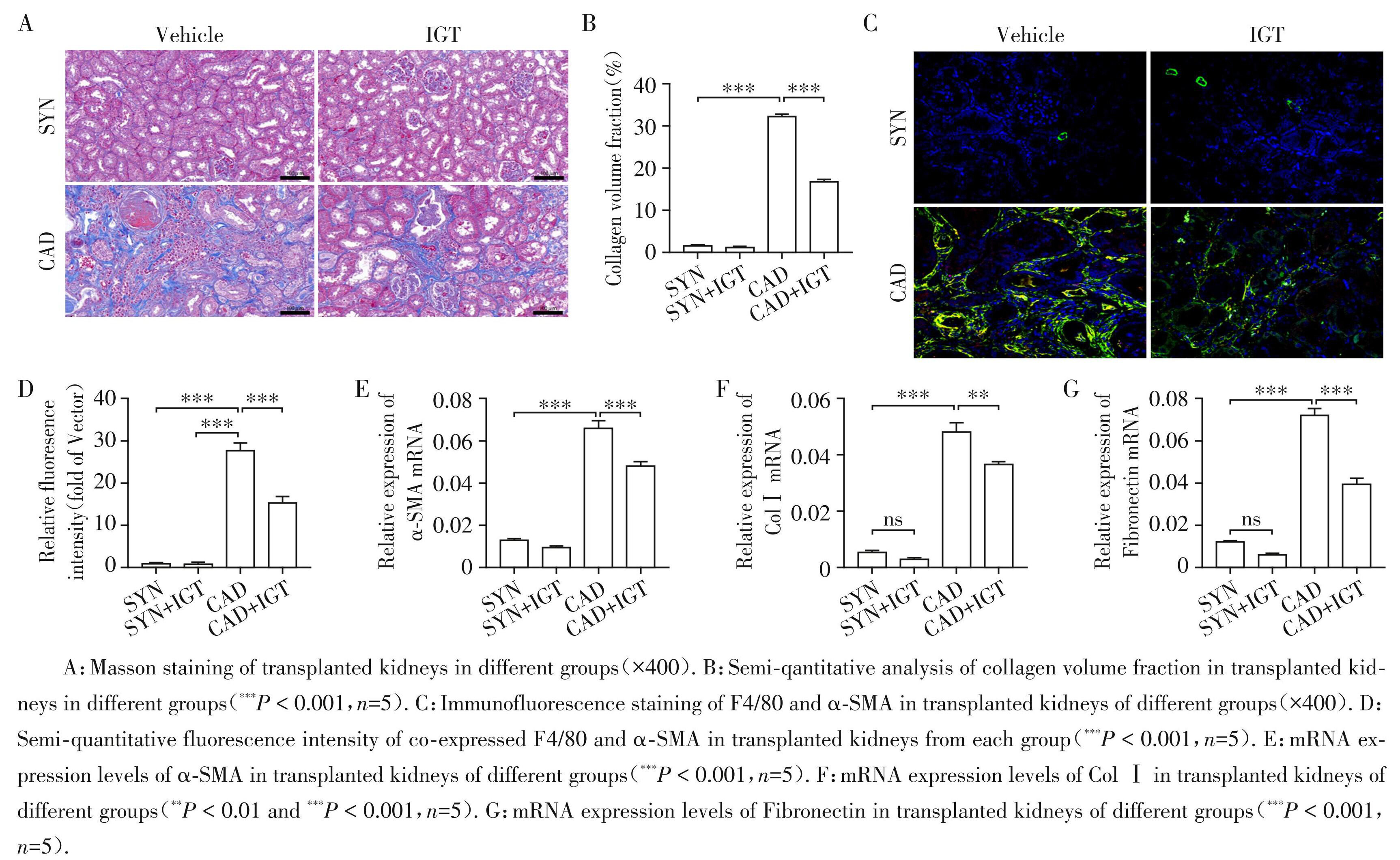
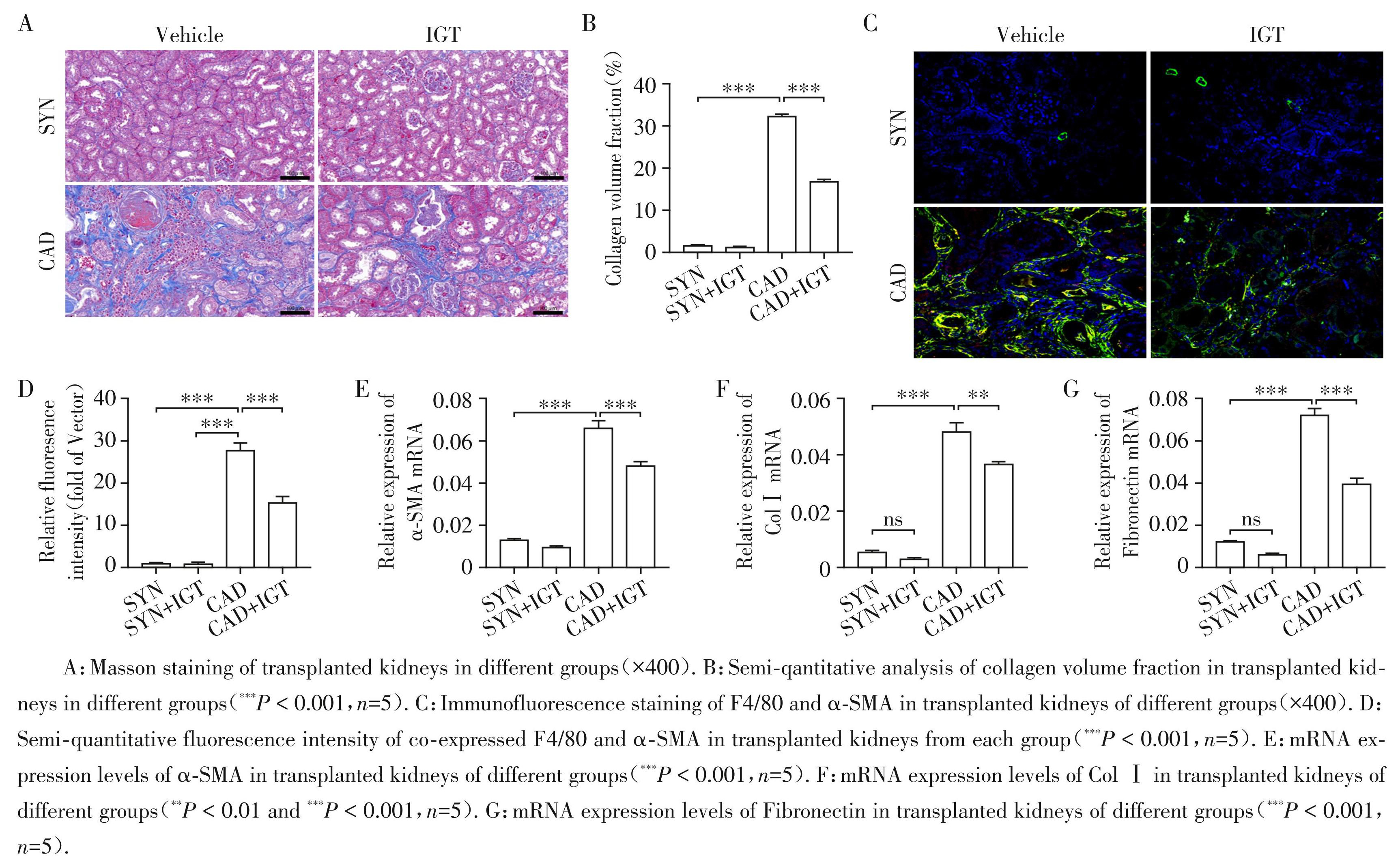
Masson 染色结果表明,相比 CAD 组,CAD+IGT 组小鼠移植肾间质纤维化明显改善,胶原面积明显减少(P <0.001,图2A、B);免疫荧光染色结果发现, CAD+IGT组小鼠移植肾间质中同时表达F4/80和α⁃ SMA的细胞明显减少,平均荧光强度明显下降(P <0.001,图2C、D);RT⁃qPCR的结果显示,IGT可显著降低CAD组小鼠α⁃SMA、ColⅠ及Fibronectin mRNA 水平(P <0.01,图2E~G)。结果表明IGT可显著减缓慢性移植肾间质纤维化的发生及MMT过程。
2.3 IGT在细胞模型中抑制TGF⁃β诱导的MMT
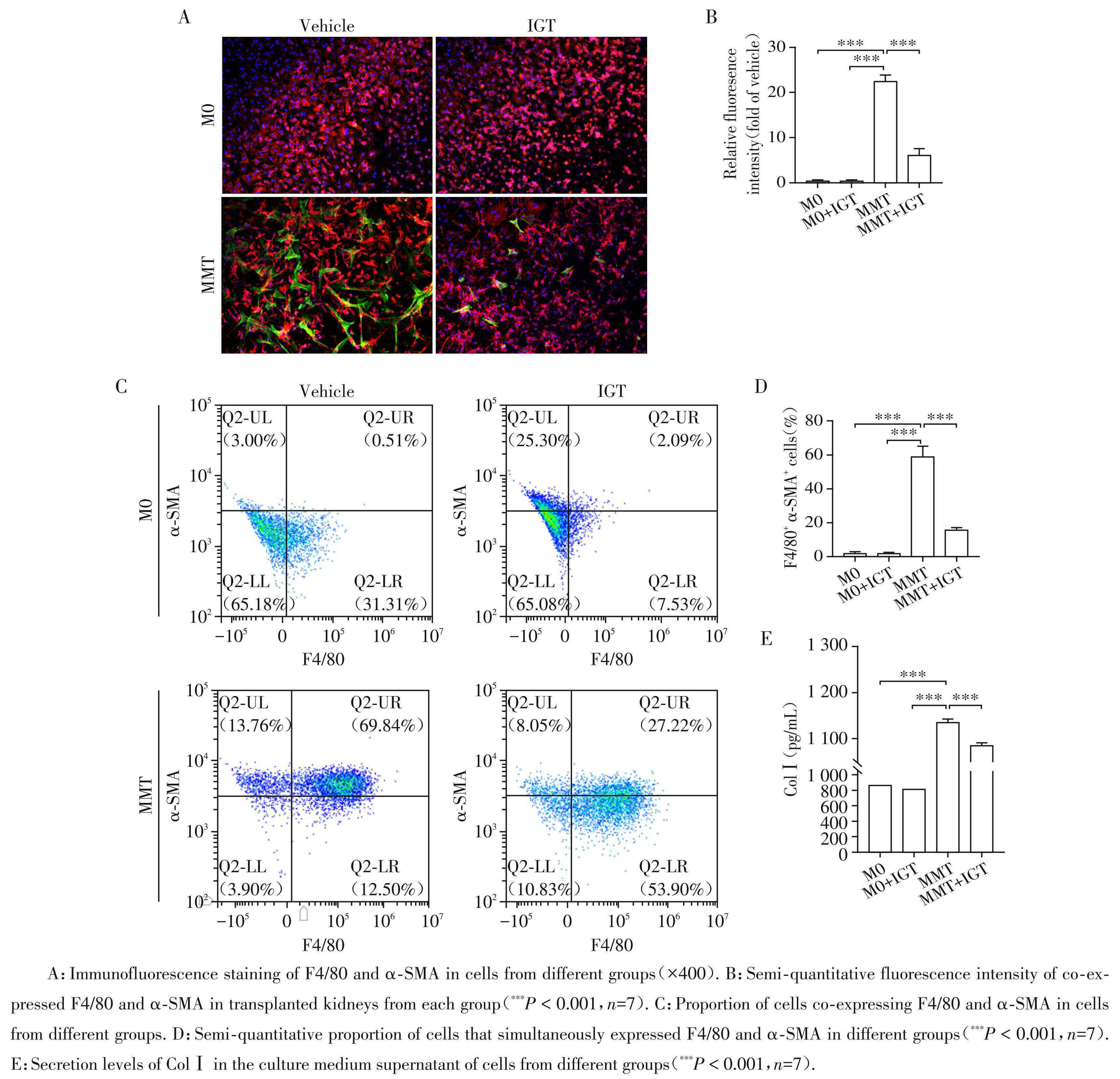
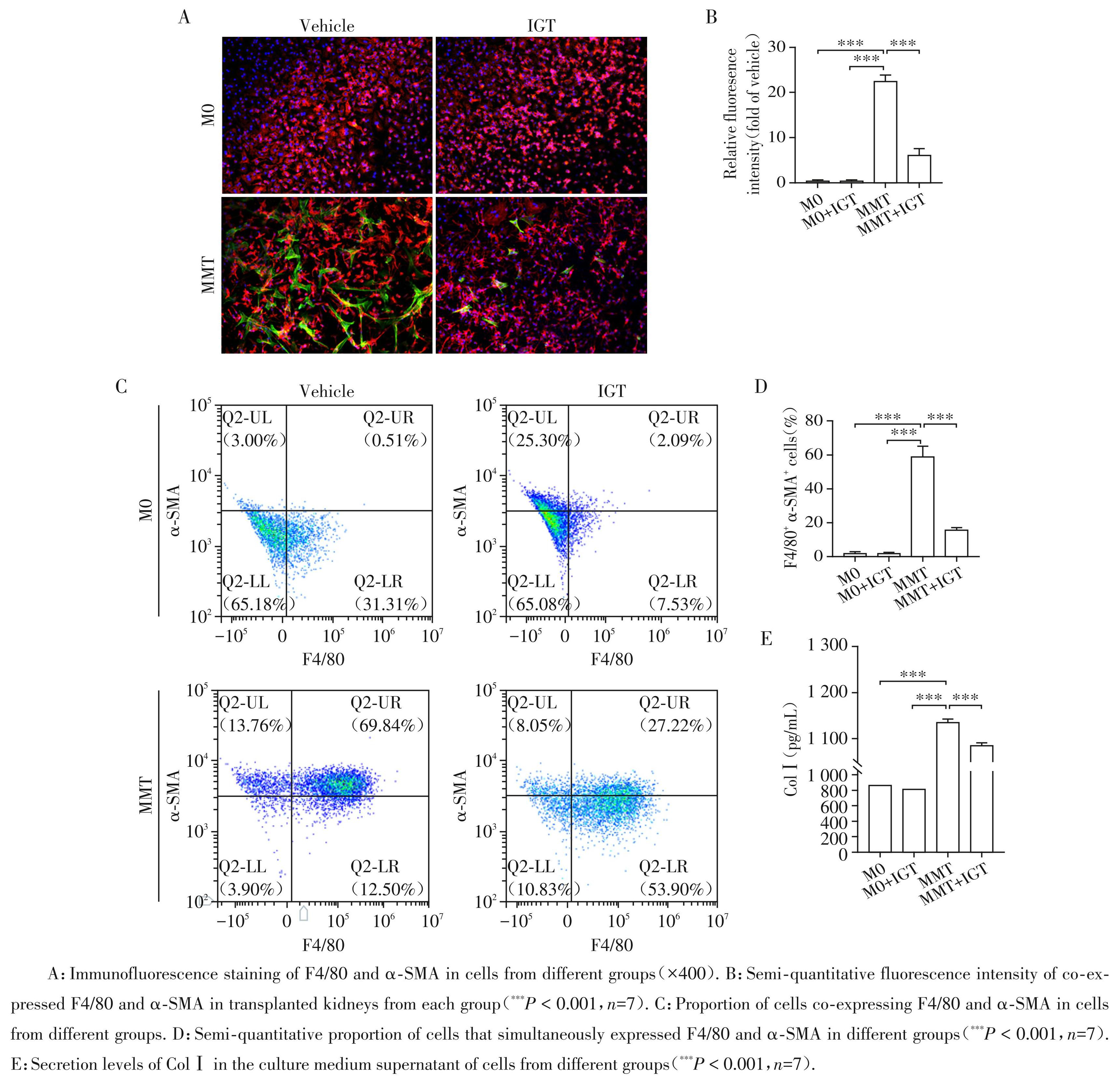
为探讨IGT减缓移植肾间质纤维化形成的作用机制,体外构建MMT细胞模型。流式细胞与免疫荧光染色结果均显示,与M0组相比,MMT组同时表达 F4/80和α⁃SMA的BMDM细胞明显增多(P <0.001,图3A~D);而加入 IGT 干预后,MMT+IGT 组同时表达 F4/80 和α⁃SMA 的细胞显著减少(P <0.001,图3A~D)。收集各组细胞的培养基上清并进行酶联免疫吸附实验,IGT 干预减少了 BMDM 细胞上清中 ColⅠ的分泌(P <0.001,图3E)。上述结果提示,IGT 可在细胞模型中抑制MMT。
图1两组小鼠移植肾纤维化水平和MMT表达
Figure1The degree of renal fibrosis and MMT expression in the transplanted kidneys of mice in two group
图2IGT可明显减轻模型小鼠的移植肾间质纤维化进展
Figure2IGT significantly alleviated the progression of interstitial fibrosis in transplanted kidneys of the model mouse
图3IGT可在体外抑制MMT进程
Figure3IGT inhibited the MMT process in vitro
2.4 IGT可能通过激活铁死亡通路抑制MMT、减轻移植肾的间质纤维化形成
收集MMT组和MMT+IGT组的细胞进行RNA的提取与纯化收集,RNA样本委托公司进行转录组学测序。结果如图4A所示,差异表达基因共537个,其中,基因表达上调有 233 个,包含 H6pd、Rusc2、 Gm4631、Slc16a6、Ankrd28等;下调基因有304个,包含 lfi208、lsg15、Tgtp2、Mndal、Gvin2 等;差异基因富集在铁死亡相关信号通路、NOD 样受体信号通路、趋化因子信号通路等。在排名前10的信号通路中,铁死亡相关信号通路富集程度最大(图4B)。对 MMT细胞模型行Western blot检测,结果显示,相比 MMT 组,MMT+IGT 组 TFR 蛋白表达水平明显升高 (P <0.05,图4C、D)。
2.5 IGT诱导经历MMT的巨噬细胞发生铁死亡,改善CAD小鼠的移植肾间质纤维化
为了探明在动物模型中,IGT 是否也发挥着抑制铁死亡的作用。取CAD组小鼠和CAD+IGT组小鼠的移植肾,于电镜下观察巨噬细胞内线粒体情况。结果表明,CAD+IGT组移植肾中巨噬细胞出现线粒体萎缩、线粒体膜密度增加、线粒体嵴减少等铁死亡表现(图5A)。同样,提取移植肾标本蛋白行Western blot实验,结果显示,相比CAD组,CAD+IGT 组 TFR 蛋白表达水平明显升高(P <0.05,图5B、 C)。TFR的主要生理功能是与转铁蛋白结合,通过内吞方式介导细胞对铁的摄取。但是过多的铁则可能催化活性氧(reactive oxygen species,ROS)并损伤生物大分子,诱发铁死亡。以上结果表明,IGT减轻小鼠移植肾间质纤维化可能是通过诱导正在经历MMT的巨噬细胞发生铁死亡而实现的。
图4IGT可能通过铁死亡相关通路减缓MMT及移植肾间质纤维化形成
Figure4IGT may delay MMT and the formation of interstitial fibrosis in transplanted kidneys through ferroptosis⁃related pathways
3 讨论
移植肾间质纤维化是影响移植肾长期存活的主要因素,其具体发病机制尚不明确,现有治疗方法也存在较大局限性[14]。因此迫切需要开发安全有效的治疗手段。本研究发现IGT显著改善了CAD 小鼠移植肾中MMT的发生,并减轻了肾移植术后的移植肾间质纤维化。结合转录组测序结果,推测这一作用主要通过上调铁死亡相关途径实现。
图5IGT诱导CAD小鼠移植肾中经历MMT的巨噬细胞发生铁死亡
Figure5Ferroptosis of macrophages undergoing MMT in the kidney transplants of the CAD mice induced by IGT
移植肾间质纤维化的病理基础是细胞外基质在肾间质中的异常沉积,而引起细胞外基质合成和分泌的关键效应细胞是肌成纤维细胞[15-16]。本研究显示,在CAD小鼠模型中,IGT可以减轻移植肾的胶原沉积,并降低细胞外基质标志物α⁃SMA、ColⅠ及 Fibronectin 的表达,提示 IGT 具有显著的抗纤维化作用。此前,研究发现,IGT可以显著抑制巨噬细胞的极化[13]。那么,IGT减缓移植肾间质纤维化的形成可能是通过影响MMT进程来实现的。众多研究表明,移植肾内的巨噬细胞与移植肾远期预后不良相关;而且巨噬细胞和肌成纤维细胞一样,也在慢性排斥反应明显的移植肾间质纤维化区域中表达[17]。 Wang等[6] 研究证实,MMT是移植肾纤维化过程中肌成纤维细胞积聚和活化的一种途径。
与既往研究结果一致,本研究表明,巨噬细胞可以转化为产生胶原的肌成纤维细胞,直接参与慢性移植肾排斥反应中的间质纤维化[18-20]。IGT能够减少同时表达F4/80和α⁃SMA的细胞数量,表明IGT通过抑制MMT来减缓移植肾的间质纤维化进程。
铁死亡是一种铁依赖的调节性细胞死亡,其特征是细胞内磷脂的过氧化[21-22]。 Smad3/ATF3/ SLC7A11信号通路、IRF1/ZNF350/GPX4信号通路等铁死亡相关通路都被证实参与肾间质纤维化[12,23]。本研究结果显示,IGT 上调了铁死亡相关蛋白 TFR 的表达水平,提示 IGT 可以通过上调铁死亡抑制 MMT的发生,而且,本研究通过电镜观察CAD小鼠移植肾发现,IGT干预使移植肾中巨噬细胞的线粒体发生萎缩,线粒体膜密度增加,线粒体嵴减少等,这些都是铁死亡表现。因此推测,IGT是通过诱导正在经历MMT的巨噬细胞发生铁死亡,减少了肌成纤维细胞的来源,从而减轻移植肾的间质纤维化。
本研究仍存在一些局限。IGT如何诱导铁死亡以及铁死亡影响MMT的具体机制仍需进一步探讨,同时还需深入研究巨噬细胞与肌成纤维细胞相互作用的具体机制。
综上所述,CAD小鼠模型和体外细胞模型实验研究表明,IGT可能通过激活铁死亡相关通路来抑制 MMT 过程,从而减缓慢性移植肾间质纤维化形成,为临床探索防治CAD提供了新思路。
利益冲突声明:
所有作者声明无利益冲突。
Conflict of Interests:
The authors declare no conflict of interests.
作者贡献声明:
杨铖铖负责研究构思、实验方法设计、实验操作、实验数据收集与分析、论文初稿撰写及修订。倪斌负责实验方法设计、实验操作、协助数据分析、参与论文修订。郑明负责实验操作、研究课题监管与指导、论文审阅与修订。谭若芸负责研究课题监管与指导、论文审阅与修订。顾民负责研究课题监管与指导、提供研究资金支持、论文审阅与修订。沈百欣负责研究构思、研究课题监管与指导、提供研究资金支持、论文审阅与修订。
Author’s Contributions:
YANG Chengcheng was responsible for conceptualization, methodology,investigation,data curation,analysis,writing and revising original draft. NI Bin was responsible for methodology, investigation,analysis,writing and revising the manuscript. ZHENG Ming was responsible for investigation,supervision, writing,reviewing and revising the manuscript. TAN Ruoyun was responsible for supervision,writing,reviewing and revising the manuscript. GU Min was responsible for supervision,fund⁃ ing acquisition,writing,reviewing and revising the manuscript. SHEN Baixin was responsible for conceptualization,supervi⁃ sion,funding acquisition,writing,reviewing and revising the manuscript.
