XU Jia , LI Mengqi , YUAN Xiaoqin
2026(1):1-13. DOI: 10.7655/NYDXBNSN250405
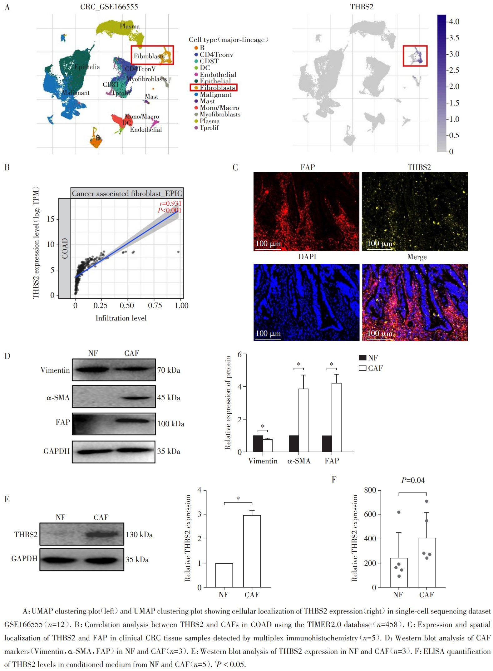
Abstract:Objective:To investigate the effect and mechanism of cancer-associated fibroblast(CAF)in promoting M2 polarization of macrophages by secreting thrombospondin -2(THBS2). Methods:The expression and clinical significance of THBS2 in colorectal adenocarcinoma were analyzed using the TCGA database. The cellular origin of THBS2 was identified through the TISCH2 single-cell database combined with multiplex immunohistochemical staining,and its association with immune infiltration was assessed using TIMER2.0. Western blot,ELISA,and primary CAF models were utilized to validate THBS2 secretion. The regulation of THBS2 on macrophage polarization,migration,and signaling pathways was evaluated by qRT - PCR,transwell assays,and PI3K/AKT pathway analysis. Results:THBS2 expression was significantly elevated in colorectal cancer tissues and closely correlated with advanced TNM stages and poor prognosisofpatients. Single-cell sequencing and experiments confirmed that THBS2 is specifically derived from CAFs and most strongly associated with M2 macrophage infiltration. Functional experiments demonstrated that CAF - conditioned medium upregulated M2 markers interleukin(IL)- 10,macrophage mannose receptor(MMR),CD206,arginase - 1(ARG1)and enhanced macrophage migratory capacity. Recombinant THBS2 promoted p-PI3K/p-AKT phosphorylation levelsin macrophages compared to the IL - 4 group,augmenting M2 polarization. THBS2 knockdown significantly inhibited these pro - migratory and polarization effects. Conclusion:CAF-derived THBS2 may drive macrophage M2 polarization and migration by activating the PI3K/AKT signaling pathway,thereby remodeling the colorectal cancer immune microenvironment and driving malignant progression,which provides experimental evidence for immunotherapy strategies targeting the CAF-THBS2 axis in colorectal cancer.
ZHANG Xiang , LIU Wei , YANG Qianqian , ZHANG Yan
2026, 46(1):14-20. DOI: 10.7655/NYDXBNSN250910
Abstract:Objective:To develop and validate a multimodal data-based predictive model for central lymph node metastasis(CLNM) in patients with medullary thyroid carcinoma(MTC)and evaluate its clinical significance. Methods:We retrospectively analyzed clinical-pathological data,preoperative imaging features,and laboratory parameters of 104 MTC patients treated at the First Affiliated Hospital of Nanjing Medical University between January 2017 and May 2025. Potential predictors(P < 0.1 in univariate analysis)were included in a multivariate logistic regression model with backward stepwise selection to identify independent risk factors for CLNM. A prediction model was constructed and a nomogram was drawn. The receiver operating characteristic(ROC)curve,calibration curve and decision curve analysis(DCA)were used to evaluate the discrimination,calibration,and clinical applicability of the model. Internal validation was performed via bootstrap resampling. Results:According to the presence or absence of CLNM in the pathological results,104 MTC patients were classified into CLNM - positive(n=55)and CLNM - negative(n=49)groups. Compared to the CLNM - negative group,CLNM - positive patients showed significant differences in sex(P=0.001),whether the ultrasound(US)tumor morphology was regular(P < 0.001),whether US tumor margin was smooth(P < 0.001),serum carcinoembryonic antigen(CEA)level(P=0.006),and serum calcitonin(CT)level(P < 0.001). Multivariate analysis identified male gender(OR=6.50,95% CI:2.03-20.81;P=0.002),non-circumscribed US margins(OR=9.77,95% CI:3.12-30.59,P < 0.001),and elevated serum CT(OR=1.25,95% CI:1.10-1.42,P < 0.001)as independent risk factors for CLNM. The nomogram integrating these factors demonstrated excellent discrimination(AUC= 0.873,95% CI:0.808-0.939),with good calibration and clinical utility on DCA. Bootstrap validation confirmed model stability(AUC= 0.874,95% CI:0.865- 0.879). Conclusion:A multimodal model incorporating sex,US tumor margin status,and serum CT levels effectively predicts CLNM risk in MTC patients,providing a valuable tool for clinical decision-making.
2026(1):21-30. DOI: 10.7655/NYDXBNSN251049
Abstract:Head and neck squamous cell carcinomas(HNSCC)rank as the sixth most common cancer globally,with early diagnosis challenging due to subtle symptoms and the absence of specific biomarkers. With the development of liquid biopsy technology, circulating free DNA(cfDNA),as its core test object,has the advantages of non -invasive,dynamic monitoring and reflecting tumor characteristics,and shows promising applications in early screening,prognostic assessment and efficacy monitoring of HNSCC. However,existing single -omics studies are still limited by low sensitivity and tumor heterogeneity. Multi -omics integration strategies combining genomic,transcriptomic,epigenomic,and proteomic information can significantly enhance diagnostic accuracy and reveal disease molecular mechanisms. In recent years,as deep learning and machine learning technologies have been widely applied to analyze multi-omics data of cfDNA,promoting relevant marker screening and model construction. Existing research indicates that multiomics models based on cfDNA hold promise for improving early diagnosis of HNSCC and offer new directions for precision medicine development.
WU Xinyu , LING Rui , ZHU Wenyu
2026, 46(1):31-38. DOI: 10.7655/NYDXBNSN250909
Abstract:With the acceleration of global population aging,the disease burden of colorectal cancer(CRC)in the elderly is escalating. However,postoperative adjuvant therapy for this population suffers from a long -standing lack of robust medical evidence. Due to the unique physiological decline,high comorbidity burden,higher proportion of deficient mismatch repair/microsatellite instability - high(dMMR/MSI -H)and social psychological factors of the elderly,treatment decisions have become more complicated. Comprehensive geriatric assessment(CGA)serves as the core tool for achieving individualized treatment for the elderly CRC patients. For patients with poor physical condition,metronomic chemotherapy holds promise as a maintenance strategy with few side effects. Furthermore,intensified supportive treatment(encompassing management of bone marrow suppression,nutritional support,anti - cachexia drugs,structured exercise programs,and fecal microbiota transplantation)is crucial for ensuring treatment safety and life quality of patients. In summary,managing adjuvant therapy for elderly CRC patients must abandon the age-dependent model and shift towards individualized,precision strategies guided by CGA,balancing efficacy,side effects,and quality of life. Emerging directions such as immunotherapy,short - course chemotherapy,and organ preservation warrant attention. Future research should prioritize prospective studies specifically focused on the elderly population.
BIAN Yumeng , DING Ziteng , TANG Lijun , LI Tiannü
2026, 46(1):39-46. DOI: 10.7655/NYDXBNSN250669
Abstract:Breast cancer is one of the most common malignant tumors in women,with its incidence and mortality rates increasing annually. Early and accurate diagnosis and treatment of breast cancer patients are crucial for improving prognosis. Integrated positron emission tomography/magnetic resonance imaging(PET/MRI)as an emerging multimodal molecular imaging technology,combines the molecular metabolic imaging capabilities of PET with the high-resolution soft tissue imaging advantages of MRI. This allows for clearer identification of tumors and their relationships with surrounding tissues,holding significant clinical importance in the diagnosis and treatment of breast cancer. This article primarily reviews the applications and advancements of PET/MRI in the diagnosis,staging, molecular typing,and treatment monitoring of breast cancer.
YU Xinyi , DAI Yan , SHI Mengqi , PU Qinqin , HU Nannan , JIN Ke , LI Jun
2026, 46(1):47-54. DOI: 10.7655/NYDXBNSN250914
Abstract:Objective:To investigate the role of poly(C)- binding protein 2(PCBP2)in the pathogenic process following Dabie Banda virus(DBV)infection and its mechanism of action through the regulation of ferroptosis. Methods:The THP-1 human monocytic cell line was used as a model,the mitochondrial structural changes under viral infection were observed via transmission electron microscopy. Lentivirus - mediated PCBP2 - overexpressing and lentivirus - mediated PCBP2 - knockdown THP - 1 cell lines were constructed. FerroOrange fluorescent probe was used to measure Fe2+ levels,2,7-dichlorofluorescein diacetate(DCFH-DA)assay was employed to determine reactive oxygen species(ROS)levels,and Western blot was performed to assess the expression of solute carrier family 7 member 11(SLC7A11)and glutathione peroxidase 4(GPX4)proteins,thus to evaluate the impact of PCBP2 modulation on ferroptosis. Cells were treated with ferroptosis inducers(RSL3,erastin)and inhibitors(Fer - 1,Lip - 1). Viral replication levels were examined by qRT - PCR and immunofluorescence to explore whether PCBP2 influences DBV replication by regulating ferroptosis. Results:In DBV -infected cells,both mRNA and protein levels of PCBP2 were significantly downregulated. DBV infection induced typical ferroptosis features,including mitochondrial cristae reduction and swelling. PCBP2 knockdown and overexpression in THP -1 cells were confirmed by qRT-PCR and Western blot. PCBP2 knockdown decreased the expression of ferroptosis-related genes of solute carrier family 7 member 11(SLC7A11)and glutathione peroxidase 4(GPX4),leading to increased ROS and Fe2+ levels. Conversely, PCBP2 overexpression elevated SLC7A11 and GPX4 expression while reducing ROS and Fe2 + accumulation. The 50% tissue culture infective dose and protein level assays further demonstrated that ferroptosis inducers partially counteracted the pro - viral effect of PCBP2 overexpression,while ferroptosis inhibitors partially reversed the antiviral effect caused by PCBP2 knockdown. Conclusion: This study reveals that PCBP2 inhibits ferroptosis by maintaining the SLC7A11/GPX4 system,thereby restricting DBV replication. These findings not only elucidate the regulatory role of PCBP2 in DBV infection but also provide novel insights into the pathogenesis of severe fever with thrombocytopenia syndrome(SFTS). Moreover,targeting the PCBP2-ferroptosis pathway may represent a potential therapeutic strategy for SFTS,offering new directions for antiviral drug development.
MA Jin , SHEN Yan , SHEN Guomin , GAO Meng
2026(1):55-67. DOI: 10.7655/NYDXBNSN250277
Abstract:Objective:To identify key splicing regulatory sites within introns of the F9 gene(the causative gene for hemophilia B) through the characterization of splice site consensus motifs and systematic screening for pathogenic variants in these regions. Methods: Based on the variations documented in the Factor Ⅸ Variant Database,we primarily focused on intronic variations that may influence pre-mRNA splicing. These variations were filtered through a comparative analysis based on sequence conservation and were associated with the severity of the disease. Variations located within highly conserved loci that were linked to severe hemophilia were selected as target variations and subjected to subsequent splicing predictions using three independent tools separately. The prediction results were then validated through minigene splicing assays,and specific splicing patterns were further investigated using denaturing capillary electrophoresis. For those in - frame aberrant splicing products,we assessed protein expression,protein secretion,and in vitro coagulation activity by Western blot and activated partial thromboplastin time. Results:We identified 15 variants located near the splicing site of exon 4 in the F9 gene as target variants through sequence and variant analysis. Minigene splicing assay confirmed that 14 of these variants could lead to abnormal splicing. In comparison with the bioinformatic prediction results,we further established that computational predictions exhibited limitations and could not accurately predict specific splicing patterns or their proportions. The classic GT-AG splice site on the intron was confirmed to be conserved. Additionally,we observed that +5G at the donor end facilitated correct recognition of the splicing site,whereas the relatively conserved +7A did not play a significant regulatory role in this recognition process. Furthermore,deep intronic variants mimicking the classic splice donor“AG”motif caused misalignment of splice site recognition,significantly increasing the proportion of abnormal splicing. Results from protein expression and activity analyses indicated notable differences in antigen synthesis and in vitro coagulation activity status between the two abnormal splicing variants of p.D93-G125delinsG and p.G94-D131del and those of the wild-type FⅨ(P < 0.01). Conclusion:The splice site(GT-AG)is pivotal in determining precise splicing. The less conserved +5G at the consensus region of the splice donor site in the intron 4 of the F9 gene also has a regulatory effect on splicing. Summarizing the differences in splice patterns caused by diverse variations can provide a solid theoretical basis for big data analysis and improve the accuracy of bioinformatics predictions.
LI Yuanyuan , YANG Yang , LI Wanchun , FENG Wenxian , KANG Xia , LI Dan
2026, 46(1):68-76. DOI: 10.7655/NYDXBNSN250948
Abstract:Objective:To construct a predictive model for poor 90-day prognosis after endovascular treatment(EVT)in patients with large vessel occlusion-acute ischemic stroke(LVO-AIS)and to explore its predictive value. Methods:Two hundred patients with LVOAIS diagnosed and treated in Zhumadian Central Hospital from January 2020 to December 2023 were retrospectively selected. According to the prognosis,the patients were divided into a good prognosis group(112 cases)and a poor prognosis group(88 cases). The clinical data and treatment-related indicators of the two groups were compared. Lasso-Logistic regression was used to analyze the influencing factors of poor 90-day prognosis after EVT in patients with LVO-AIS. The prediction model was constructed and visualized by nomogram. The prediction accuracy and predictive value of the prediction model were evaluated by calibration curve and receiver operating characteristic(ROC)curve,and external validation was performed. Results:Compared with the good prognosis group,the proportion of hypertension,the National Institutes of Health stroke scale(NIHSS)score at admission,the neutrophil-to-lymphocyte ratio (NLR)at admission,and the number of occluded vessels ≥ 2 were higher in the poor prognosis group. The Alberta stroke program early CT(ASPECT)score was lower at admission(P < 0.05). The time from onset to operation and the time from onset to recanalization in the poor prognosis group were longer than those in the good prognosis group,and the proportion of modified thrombolysis in cerebral infarction(mTICI)grade ≥ 2b in the poor prognosis group was lower than that in the good prognosis group(P < 0.05). Hypertension, NHISS score at admission,NLR at admission,ASPECT score at admission,time from onset to recanalization,and mTICI grade were independent prognostic factors(P < 0.05). The AUC of the combined model based on each index to predict the poor 90-day prognosis after EVT of LVO-AIS patients was 0.900,and the predictive value was high. The external validation further showed that the model had reliable predictive value. Conclusion:Hypertension,NHISS score at admission,NLR at admission,ASPECTS score at admission,time from onset to reperfusion,and mTICI classification are related to the prognosis of patients with LVO - AIS. The combined model constructed based on these indicators can provide a reference for predicting the 90 - day prognosis of patients after EVT,and guide clinical treatment accordingly.
KUANG Xinru , ZHOU Yan , SU Guoyi , ZHANG Ling , LI Dapeng , WU Feiyun
2026, 46(1):77-81. DOI: 10.7655/NYDXBNSN250836
Abstract:Objective:To investigate the value of a modified position utilizing surgical shoulder pillows in optimising the quality of thyroid CT images. Methods:A total of 176 patients with thyroid nodules who were scheduled for CT examination were prospectively enrolled,and divided into a control group(conventional position,n=88)and an experimental group(modified position,n=88). The patients in the control group were positioned in the supine position with their arms on each side of their bodies and drooping naturally. The experimental group was adopted with the shoulders elevated by the surgical shoulder pillows,shoulders parallel to the upper edge of the shoulder pillows,arms placed on each side of the body,and the head in the hyperextension position. The subjective quality scores (overall image quality,subjective noise evaluation,artefacts),the objective quality scores(signal-to-noise ratio SNR,contrast-to-noise ratio CNR),and the radiation doses[CT dose index(volume computed tomography dose index,CTDIvol),dose-length product(DLP), effective dose(ED)]of arterial-phase and venous-phase CT images were compared between the two groups. Results:The experimental group outperformed the control group in subjective picture quality scores,demonstrating superiority in overall image quality(Z=-5.385, P < 0.001),subjective noise(Z=-5.609,P < 0.001),and artefact suppression(Z=-3.473,P=0.001). The experimental group exhibited much superior SNR and CNR than the control group in both arterial(SNR:Z=-6.533;CNR:Z=-6.475;both P < 0.001)and venous phases (SNR:t=- 7.193;CNR:Z=- 5.705;both P < 0.001). No significant differences in radiation dose were observed between the experimental and control groups for arterial phase CTDIvol(Z=-0.527,P=0.598),DLP(Z=-1.493,P=0.136),ED(Z=-1.493,P= 0.136),and venous phase CTDIvol(Z=-0.611,P=0.541),DLP(Z=-1.151,P=0.250),and ED(Z=-1.151,P=0.250). Conclusion: The modified position utilising surgical shoulder pillows allows patients to fully stretch their necks,and improves the quality of CT images of the thyroid gland without increasing the radiation dose.
ZHANG Huiwen , QI Hongyu , ZHANG Hua , ZHANG Lijuan , WANG Jing , LU Weifeng
2026, 46(1):82-93. DOI: 10.7655/NYDXBNSN250393
Abstract:Objective:Post - traumatic epilepsy(PTE)is a common complication of traumatic brain injury(TBI)that significantly impacts the prognosis. Early prediction of PTE risk is crucial for clinical management. Compared to adults,research on pediatric PTE remains limited,and there is currently no widely accepted high-performance predictive model for children with TBI. This study aimed to develop and validate a nomogram prediction model for PTE risk in pediatric TBI patients. Methods:We systematically searched the China National Knowledge Infrastructure(CNKI),Wanfang,Chinese Biomedical Literature Database(CBM),VIP,PubMed,Embase, and Web of Science for studies on risk factors of pediatric PTE,with a search timeframe from database inception to October 2024. Meta- analysis was performed using Stata 15.0 software to identify risk factors with statistically significant pooled effect sizes. A retrospective cohort of 262 children with TBI admitted to the surgical intensive care unit(SICU)of Nanjing Medical University Affiliated Children’Hospital from January 2019 to December 2023 was included. The children was randomly split into a training cohort(70%)and an internal validation cohort(30%). Based on the risk factors identified in the meta-analysis,a multivariate logistic regression model was constructed using R software,and a nomogram was developed. The model’s discriminative ability was evaluated using the area under the receiver operating characteristic(AUC)curve,calibration was assessed via the Hosmer - Lemeshow test,and clinical utility was examined using decision curve analysis(DCA). Results:A total of 13 observational studies involving 1 371 819 TBI children were included. Meta-analysis revealed that the incidence of PTE in Chinese children with TBI was 0.190(95% CI:0.170-0.200). Based on the meta -analysis findings and clinical expertise,the final prediction model incorporated eight key risk factors:Glasgow Coma Scale (GCS)score,open head injury,early seizure activity,loss of consciousness,and abnormal neuroimaging findings including intracranial hematoma,cerebral contusion,subdural hemorrhage,and subarachnoid hemorrhage. The model demonstrated strong discriminative ability,with AUC of 0.801(95% CI:0.735-0.867,P < 0.05)in the training cohort and 0.831(95% CI:0.728-0.934,P < 0.05)in the validation cohort. The Hosmer-Lemeshow goodness-of-fit test indicated good calibration(training cohort:P=0.079;validation cohort: P=0.082). DCA confirmed substantial clinical net benefit. Conclusion:The PTE risk prediction model developed in this study,based on meta-analysis-derived risk factors,exhibits excellent discrimination,calibration,and clinical utility,serving as an effective tool for PTE risk assessment in children with TBI.
GE Huaiting , WANG Gang , FU Meizhi , WEI Wei , QU Lixin , LIAO Nana
2026, 46(1):94-102. DOI: 10.7655/NYDXBNSN250481
Abstract:Objective:A predictive model for cognitive dysfunction in epileptic patients was constructed using Lasso regression,and the predictive efficacy of this model was analyzed. Methods:A cross-sectional study was conducted,including epileptic patients from the National Health and Nutrition Examination Survey(NHANES)database. Participants were categorized into a cognitive dysfunction (DSST<34)group and a normal cognitive function group(DSST≥34)based on the total score of the digit symbol substitution test (DSST). Data on demographics,socioeconomic characteristics,physical activity,medical history,as well as laboratory indicators such as 25-hydroxyvitamin D[25(OH)D]and neurofilament light chain(NfL)were collected. Lasso regression was used to select non-zero coefficient variables,and a multivariate logistic regression model was constructed to analyze factors affecting cognitive dysfunction in epileptic patients and to develop a nomogram prediction model. The model’s predictive ability was evaluated using receiver operating characteristic(ROC)curves,Bootstrap calibration curves,and Hosmer-Lemeshow goodness-of-fit tests. Results:A total of 282 subjects were included,with a cognitive dysfunction incidence of 32.62% among the epileptic patients. Factors identified through Lasso reduction and logistic regression included blood uric acid,NfL,serum 25(OH)D,and education level. The nomogram prediction model based on these factors showed an area under the ROC curve of 0.833(95% CI:0.780-0.886),with a specificity of 0.804 and sensitivity of 0.781. The Bootstrap calibration curve demonstrated a high consistency between the observed probabilities and those predicted by the nomogram;the Hosmer-Lemeshow test also indicated good model fit(χ2 =7.781,P=0.455). Conclusion:Cognitive dysfunction in epileptic patients was influenced by factors including blood uric acid,NfL,serum 25(OH)D,and education level. The predictive model constructed based on Lasso regression exhibited good predictive efficacy. Identifying these factors provides important guidance for clinical assessment and intervention,contributing to improved management of prognosis in epileptic patients.
LU Jing , ZHOU Xinyi , WANG Yingfan , LI Minghao , ZHU Yinjie , WANG Xiaoshan
2026, 46(1):103-111. DOI: 10.7655/NYDXBNSN250325
Abstract:Objective:To examine changes in whole-brain neuromagnetic networks in children with self-limited epilepsy with centrotemporal spikes(SeLECTS)and assess the association between these network alterations and cognitive performance. Methods: Magnetoencephalography(MEG)data were collected from 63 unmedicated children with SeLECTS and 30 healthy controls(HC). Corrected amplitude envelope correlation(AEC-c)analysis was performed to estimate the whole-brain oscillatory functional connectivity(FC). Cognitive function was assessed in all children using the fourth edition of the Wechsler Intelligence Scale for Children(WISC-Ⅳ). Spearman’s correlation analysis was applied to determine the relationship between AEC-c values and WISC-Ⅳ indices. Results:Compared to the HC group,children with SeLECTS exhibited reduced FC in several networks,including the left entorhinal cortex and the left rostral anterior cingulate in the theta band,the right lateral orbitofrontal cortex and the right pericalcarine in the beta band,and the right fusiform gyrus and the left inferior parietal gyrus in the gamma2 band(all P < 0.05). Conversely, increased FC was observed between the right fusiform gyrus and the left parahippocampal gyrus,the left insular gyrus and the left rostral anterior cingulate in the theta band,and the left postcentral gyrus and the right cuneus in the gamma1 band(P < 0.05)Regarding the relationship between FC and cognitive performance,in the theta band,WMI scores showed a positive correlation with the AEC-c value between the right fusiform gyrus and the left parahippocampal gyrus(r=0.255,P < 0.05). Additionally,in the theta band, PSI scores were positively correlated with the AEC-c value between the left insular gyrus and the left rostral anterior cingulate(r= 0.258;P < 0.05). In the gamma1 band,a negative correlation was found between PRI scores and the AEC-c value of the left postcentral gyrus and the right cuneus(r=- 0.266,P < 0.05). Conclusion:The FC networks of children with SeLECTS exhibited significant differences in theta,beta,and gamma bands compared to the HC group. These altered brain regions were located in key nodes of cognition-related networks,suggesting early mechanistic insights into cognitive dysfunction. The AEC-c value of enhanced FC network showed linear correlation with cognitive-related metrics,highlighting MEG’s potential for assessing cognitive impairment.
2026(1):112-122. DOI: 10.7655/NYDXBNSN250350
Abstract:Objective:Studies have shown that there is a significant correlation between depression and gastroesophageal reflux disease(GERD),but the causal relationship between the two and the direction of correlation are not clear. This study aims to explore the bidirectional causal inference between depression and GERD as well as its subtypes and the underlying mechanism of the disease from the genetic level. Methods:Based on the aggregated data of the genome -wide association study(GWAS)of depression,GERD, reflux esophagitis(RE)and non -erosive gastroesophageal reflux disease(NERD),Mendelian randomization was used to explore the independent causal relationship between depression and GERD,RE and NERD. Multiple omics data,such as GWAS and expression quantitative trait loci(eQTL),were integrated to explore the potential pathogenic genes of depression,GERD and its subtypes by summary-data-based Mendelian randomization(SMR)and functional mapping and annotation(FUMA)methods. The potential mechanism of depression affecting GERD and its subtypes was evaluated by enrichment analysis. Results:Depression increased the risk of GERD and NERD,but not RE. GERD,RE,and NERD did not increase the risk of depression. Through SMR and FUMA analysis,the potential susceptibility gene for depression was identified as RPL31P12,and the potential susceptibility gene for GERD was identified as NCSTN. The NERD potential susceptibility gene was SPATS2L. Depression and GERD gene common loci were mainly enriched in T cell receptor signaling pathway,DNA-binding transcription factor activity,and RNA polymerase Ⅱ transcriptional regulation region sequence-specific DNA binding. The depression and NERD gene common loci were mainly enriched in nucleosome assembly,protein and complex subunit assembly,and T cell receptor signaling pathway. Conclusion:Depression may increase the risk of GERD and NERD,and the underlying mechanism may play a role through brain-gut axis,neuroimmune pathway, DNA and RNA transcription and regulation,protein metabolism,etc.
ZHOU Luya , PAN Yingzi , ZENG Yu , DING Hongjuan , SHI Aiwu
2026, 46(1):123-129. DOI: 10.7655/NYDXBNSN241415
Abstract:Objective:To screen differentially expressed microRNAs in serum of normal pregnancy and preeclampsia(PE)patients, and analyze them in conjunction with hematological and biochemical indicators,aiming to provide predictive value for early PE diagnosis. Methods:MicroRNA dataset related to PE was downloade from the GEO database,and differentially expressed microRNAs were screened using the DESeq2[1.36.0]package,followed by experimental validation in serum samples. Serum samples were collected from 37 PE patients who underwent antenatal examinations and delivered at Nanjing Maternity and Child Health Care Hospital from January 2024 to July 2024,as well as 33 age-and gestational week-matched normal pregnant controls. Total serum microRNAs were extracted,and the expression levels were detected by quantitative fluorescence PCR. At the same time,hematological parameters and biochemical test data were collected. Independent sample t-test was used to analyze the differences in test results,and chi-square test was used to compare the differences in complications between the two groups. In addition,the value of the screened microRNAs and their combination with blood biochemical indicators in predicting and diagnosing preeclampsia was evaluated by using the receiver operating characteristic(ROC)curve. Results:Two microRNA datasets-GSE234611(early-onset PE vs. normal pregnancies)and GSE118578(primary hypertension vs. normal individuals)-were downloaded from GEO. Using DESeq2[1.36.0],four overlapping differentially expressed microRNAs were identified(hsa-miR-106b-5p,hsa-miR-24-3p,hsa-miR-451a,and hsa-miR-92b- 3p). Subsequent serum validation revealed significantly elevated expression of hsa-miR-451a and hsa-miR-106b-5p in the PE group (P < 0.05),while hsa-miR-24-3p and hsa-miR-92b-3p showed no significant differences(P > 0.05). Hematological and biochemical indicators analyses indicated that the PE group had significantly lower platelet counts and neutrophil-to-lymphocyte ratios but higher lymphocyte counts,mean platelet volumes,uric acid,and homocysteine levels compared to controls(P < 0.05). ROC curve analysis showed that the area under the curve(AUC)values for hsa-miR-451a,hsa-miR-106b-5p,uric acid,and homocysteine in diagnosing PE were 0.827,0.931,0.801,and 0.704,respectively. The combined AUC of hsa-miR-451a,uric acid,and homocysteine was 0.908,with a sensitivity of 72.22% and a specificity of 94.12%,while the combined AUC of hsa -miR -106b -5p,uric acid,and homocysteine was 0.941,with a sensitivity of 94.44% and a specificity of 88.23%. The incidence of adverse pregnancy complications in the PE group was significantly higher than that in the control group(P < 0.05). Conclusion:Combined detection of serum hsa-miR-106b-5p,uric acid, and homocysteine has predictive and diagnostic value for PE.
2026(1):130-142. DOI: 10.7655/NYDXBNSN250831
Abstract:The negative impact of environmental pollutants on human health has been widely confirmed. However,there remains controversy both domestically and internationally regarding the effects of air pollution and endocrine disrupting chemicals(EDCs)on the pregnancy outcomes of assisted reproductive technology(ART). This paper intends to synthesize the latest research progress to explore the impact of major environmental pollutants on ART outcomes and existing problems,so as to provide guidance for couples of childbearing age,thereby increasing the success rate of conception,reducing the adverse risks related to environmental pollution,and improving pregnancy outcomes
LI Xinru , LIN Jianguo , QIU Ling
2026, 46(1):143-152. DOI: 10.7655/NYDXBNSN251119
Abstract:The sialic acid-binding immunoglobulin-like lectin(Siglec)family comprises a group of immunoregulatory receptors broadly expressed on the surface of immune cells. Its aberrant expression is closely linked to tumor immune evasion,systemic inflammatory responses,and the pathogenesis of autoimmune diseases. Currently,Siglec receptors have received extensive attention as potential molecular targets for tumors and inflammatory disorders. In the field of diagnosis,radiopharmaceutical molecular probes based on Siglec receptors have been developed and applied in molecular imaging such as positron emission computed tomography (PET)and single-photon emission computed tomography(SPECT). In the field of therapy,Siglec-targeted probes labeled with α nuclides(such as 225Ac and 211At)and β nuclides(such as 177Lu)enable precise ablation of the focal lesion through targeted radiotherapy, showing advantages particularly in the treatment of hematological malignancies. This article summarizes recent research progress in Siglec-targeted radiopharmaceuticals,and analyzes their performance and clinical application value,aiming to provide insights for the development and clinical application of novel Siglec-targeted molecular probes.
ZHANG Xiaolu , LI Shanshan , XU Ying
2026, 46(1):153-162. DOI: 10.7655/NYDXBNSN250920
Abstract:Mitochondria serve as the central hub of cellular energy metabolism. Beyond generating ATP via oxidative phosphorylation to sustain vital activities,they participate in regulating material metabolism,apoptosis,signal transduction,and reactive oxygen species homeostasis. Maintenance of mitochondrial homeostasis is indispensable for preserving intracellular microenvironmental stability and the physiological function of organs. LON protease 1(LONP1)is an ATP-dependent serine protease encoded by the nuclear gene LONP1(PRSS15),which is highly conserved in evolution and plays various biological functions. It is mainly localized in the mitochondrial matrix,with functions of clearing misfolded and oxidatively modified proteins,stabilizing mitochondrial DNA(mtDNA),and being a molecular chaperone. To date,there is growing evidence that LONP1,through its regulation of mitochondrial quality and energy homeostasis,is involved in development,aging,and various diseases. This article reviews the biological characteristics,structure,and function of LONP1,as well as the advances of LONP1 in embryonic development,aging, cancer,and various diseases.
