摘要
目的:探讨RNA结合基序单链作用蛋白3(RNA binding motif single stranded interacting protein 3,RBMS3)在乳腺癌增殖中的作用及其在转录后水平调控细胞周期蛋白依赖性激酶抑制剂 1A(cyclin-dependent kinase inhibitor 1A,CDKN1A,又称 p21)稳定性的分子机制。方法:在体外通过集落形成和5-乙炔基-2’-脱氧尿苷(5-ethynyl-2’-deoxyuridine,EdU)掺入实验检测细胞增殖能力;流式细胞术分析细胞周期分布和凋亡率;构建裸鼠皮下移植瘤模型,观察RBMS3对体内肿瘤生长的作用。采用蛋白质印迹法、实时荧光定量聚合酶链式反应和免疫组化分析RBMS3与p21的表达相关性;进一步采用放线菌素D实验验证RBMS3对p21稳定性的影响;通过RNA结合蛋白免疫沉淀实验、双荧光素酶实验和回复实验,证实RBMS3与p21的直接结合及相互作用。结果:RBMS3过表达可抑制乳腺癌细胞增殖和裸鼠移植瘤的生长,诱导G0/G1期细胞阻滞并促进细胞凋亡;反之,RBMS3敲降可促进乳腺癌细胞增殖。此外,RBMS3与p21呈显著正相关,且RBMS3可直接结合p21 mRNA的3′非翻译区 (3′-untranslated region,3′-UTR)AU富集元件(AU-rich element,ARE),提高p21mRNA的稳定性;敲降p21可逆转RBMS3对乳腺癌增殖的抑制作用。结论:RBMS3通过直接结合p213′-UTR的ARE并增强p21 mRNA的稳定性,上调p21的表达,进而抑制乳腺癌细胞的增殖。上述发现提示RBMS3可能成为乳腺癌治疗的潜在靶点。
Abstract
Objective:To investigate the role and molecular mechanism of RNA binding motif single stranded interacting protein 3 (RBMS3)in the proliferation of breast cancer and its molecular mechanism by regulating the stability of cyclin-dependent kinase inhibitor 1A(CDKN1A,p21)at the post - transcriptional level. Methods:Colony formation and 5 - ethynyl - 2′ - deoxyuridine(EdU) incorporation assays were used to evaluate cell proliferation ability in vitro. Flow cytometry was applied to analyze cell cycle distribution and apoptosis rate. Xenograft tumor model in nude mice was established to observe the effect of RBMS3 on tumor growth in vivo. The correlation between RBMS3 and p21 expression was detected by Western blot,quantitative reverse transcription polymerase chain reaction,and immunohistochemistry. Furthermore,an actinomycin D assay was performed to verify the effect of RBMS3 on p21 mRNA stability. RNA immunoprecipitation assay,dual-luciferase reporter assay,and rescue experiment were conducted to confirm the direct binding and functional interaction between RBMS3 and p21. Results:Overexpression of RBMS3 inhibited the proliferation of breast cancer cells and the growth of xenograft tumors in nude mice,induced G0/G1 phase cell cycle arrest,and promoted apoptosis. Conversely,knockdown of RBMS3 promoted breast cancer cell proliferation. Furthermore,RBMS3 expression was significantly positively correlated with p21. RBMS3 directly bound to AU-rich elements(ARE)in the 3′ untranslated region(3′ - UTR)of p21 mRNA and enhanced the stability of p21 transcripts. Knockdown of p21 reversed the inhibition in breast cancer cell proliferation induced by RBMS3 overexpression. Conclusion:RBMS3 upregulates p21 expression by directly binding to the ARE in the 3′-UTR of p21 and enhancing its mRNA stability,thereby inhibiting the proliferation of breast cancer cells. These findings suggest that RBMS3 may serve as a potential therapeutic target for breast cancer.
Keywords
乳腺癌是全球女性癌症相关死亡的主要原因[1],其临床和分子异质性显著,寻找有效治疗靶点至关重要[2]。RNA 结合蛋白(RNA⁃binding protein, RBP)作为转录后调控的关键执行者,在乳腺癌发生发展中发挥重要作用[3-6]。
RNA结合基序单链相互作用蛋白3(RNA bind⁃ ing motif single stranded interacting protein 3,RBMS3) 是 RBP 家族成员,已被证实与多种癌症的进展及治疗反应相关[7-9]。在乳腺癌中,RBMS3 功能存在争议:一方面可通过抑制 Wnt/β⁃catenin 通路或调控 Twist1/MMP2 轴,抑制肿瘤生长与迁移[10-11];另一方面也有研究发现其能通过稳定配对相关同源框1 (paired related homeobox 1,PRRX1)mRNA,促进上皮 ⁃ 间质转化(epithelial ⁃ mesenchymal transition, EMT)与侵袭[12]。现有研究多聚焦于RBMS3在迁移、侵袭及肿瘤免疫调节中的作用[13]。而其在乳腺癌细胞增殖调控中的具体功能及分子机制尚未明确。
因此,本研究旨在阐明RBMS3调控乳腺癌细胞增殖的分子机制。结果显示,RBMS3通过稳定细胞周期蛋白依赖性激酶抑制剂 1A(cyclin⁃dependent kinase inhibitor 1A,CDKN1A,又称p21)mRNA,显著抑制乳腺癌细胞增殖。该发现揭示了 RBMS3/p21 轴在乳腺癌中的作用,为乳腺癌治疗提供了潜在的新靶点。
1 材料和方法
1.1 材料
人乳腺癌细胞系SUM⁃1315由美国密歇根大学安娜堡分校 Stephen Ethier 惠赠;人乳腺癌细胞系 MDA⁃MB⁃231购自美国ATCC。
34 例乳腺癌及邻近健康组织样本均来自南京医科大学第一附属医院手术切除标本,患者术前未接受新辅助治疗。组织学类型:32例浸润性导管癌, 2 例浸润性小叶癌;分子分型:Luminal A 型 9 例、 Luminal B 型 12 例、HER⁃2 阳性型 5 例、三阴性型 8 例。本研究经南京医科大学第一附属医院伦理委员会批准(2020⁃SR⁃580)。所有样本均储存于液氮中。
试剂来源:DMEM 高糖培养基、胎牛血清(南京维森特公司);TRIzol 试剂(TaKaRa 公司,日本);HiScript Ⅱ Q RT SuperMix(上海诺维赞公司); RIPA裂解液(上海碧云天公司);细胞周期检测试剂盒、Annexin V⁃APC/7⁃AAD试剂盒(杭州联科生物公司);RIPA 裂解液(Millipore 公司,美国);双荧光素酶报告基因试剂盒(Promega 公司,美国)。一抗:β⁃actin(武汉Proteintech公司),RBMS3(常州 Af⁃ finity公司),p21(Cell Signaling Technology 公司,美国);二抗:HRP 标记的山羊抗兔 IgG(Cell Signaling Technology公司,美国)。
1.2 方法
1.2.1 慢病毒与小干扰RNA(small interfering RNA, siRNA)转染
SUM⁃1315和MDA⁃MB⁃231慢病毒稳转细胞系参照前期研究构建[11],乳腺癌细胞分别感染RBMS3 过表达慢病毒(RBMS3 组)和阴性对照慢病毒(NC 组)、RBMS3敲低慢病毒(Sh1组、Sh2组)及无序序列慢病毒(SCR组)。p21 小干扰 RNA(Si⁃p21)由上海吉玛制药设计并合成,序列如下,正义链:5′⁃CCU⁃ CUGGCAUUAGAAUUAUTT⁃3′;反义链:5′⁃AUAAU⁃ UCUAAUGCCAGAGGTT⁃3′。
1.2.2 实时荧光定量聚合酶链式反应(quantitative reverse transcription polymerase chain reaction,qRT ⁃ PCR)
采用 TRIzol 试剂提取总 RNA,测定 RNA 浓度与纯度。取 1 000 ng RNA,用 HiScriptⅡ Q RT Su⁃ perMix逆转录合成cDNA(反应条件为:37℃ 15 min, 85℃ 5 s)。qPCR 采用 ChamQ SYBR Master Mix 构建 10 μL 反应体系,在 LightCycler 480 Ⅱ实时荧光定量 PCR 仪上运行,扩增条件为:95℃预变性 30 s; 95℃变性10 s,60℃退火和延伸30 s,共 40 个循环; 最后进行熔解曲线分析(95℃ 15 s,60℃ 1 min, 95℃ 15 s)验证扩增特异性。引物序列:β⁃actin 正向 5′ ⁃ GCTGTGCTATCCCTGTACGC ⁃ 3′、反向 5′ ⁃ TGCCTCAGGGCAGCGGAACC ⁃ 3′;RBMS3 正向 5′ ⁃ GCATCTCTCAAGGCAAATGG ⁃ 3′、反向 5′ ⁃ CAA⁃CACCTCTGCTGACTCCA⁃3′;p21正向5′⁃TGTCCGT⁃ CAGAACCCATGC ⁃3′、反向 5′ ⁃AAAGTCGAAGTTC⁃ CATCGCTC⁃3′。相对定量采用2-ΔΔCt 或2-ΔCt法计算。
1.2.3 蛋白质印迹(Western blot,WB)实验
用 RIPA 裂解液提取蛋白质,经 SDS⁃PAGE 分离后,转印至PVDF膜。膜用5%牛血清白蛋白封闭 2 h,4℃孵育一抗(β⁃actin,1∶1 000;RBMS3,1∶ 1 000;p21,1∶1 000)过夜。PVDF膜清洗3次后,室温孵育二抗(1∶5 000)2 h,最后用化学发光显色系统检测。
1.2.4 集落形成实验
将500个乳腺癌细胞接种于6孔板中,培养2周后,用PBS洗涤2次,75%乙醇固定1 min,结晶紫染色15 min,晾干后观察。
1.2.5 5⁃乙炔基⁃2’⁃脱氧尿苷(5⁃ethynyl⁃2’⁃deoxy⁃ uridine,EdU)掺入实验
将细胞1×104 个/孔接种于96孔板,培养24 h后,用10 μmol/L EdU 37℃处理2 h;细胞经4%多聚甲醛固定、0.3% Triton X⁃100透化10 min后,与click addi⁃ tive solution 孵育 30 min;最后用 1×DAPI 染色细胞核。通过荧光显微镜观察红色(EdU)与蓝色(DA⁃ PI)信号,分析细胞增殖情况。
1.2.6 体内异种移植瘤模型
动物实验经南京医科大学动物保护与使用委员会批准(批准号:IACUC⁃2201030)。将12只4~6周龄雌性 BALB/C 裸鼠随机均分为 2 组(SUM⁃1315⁃NC 组、SUM⁃1315⁃RBMS3 组),每组 6 只;将 1×106 个稳定过表达RBMS3或对照的SUM⁃1315细胞,注射至小鼠乳腺脂肪垫,观察肿瘤生长情况。细胞注射后第21天,对所有小鼠实施安乐死,剥离肿瘤组织,称量肿瘤质量并行后续检测。
1.2.7 流式细胞术
细胞周期分析:收集转染后的乳腺癌细胞,离心后用PBS洗涤,75%冰冷乙醇固定过夜;再次离心去除上清,PBS 洗涤 2 次,碘化丙啶染色 30 min(避光),采用流式细胞仪,选择FL2⁃APC⁃A通道收集PI 荧光信号。
细胞凋亡分析:收集转染后的乳腺癌细胞,离心后用 PBS 洗涤,1×Binding buffer 重悬细胞,加入 5 μL Annexin V⁃APC和5 μL 7⁃AAD染色液,避光后上机检测早期与晚期凋亡细胞比例,计算总凋亡率。
1.2.8 生物信息学分析
基于前期RNA测序数据[11],筛选差异表达基因 (标准:|log2(fold change)|>1且P <0.05),通过在线网站(https://david.ncifcrf.gov)进行基因本体(gene on⁃ tology,GO)功能富集分析;利用 TIMER 数据库 (Tumor Immune Estimation Resource,https://cistrome. shinyapps.io/timer/)分析RBMS3与p21的相关性。
1.2.9 免疫组织化学(immunohistochemistry,IHC) 染色与分析
取皮下移植瘤组织,10%福尔马林固定后石蜡包埋;切片脱蜡、水化后,柠檬酸盐修复液抗原修复,过氧化物酶阻断剂孵育15 min,PBS冲洗3次;滴加一抗(RBMS3、p21及Ki67,稀释比例均为1∶200) 4℃孵育过夜,PBS冲洗3次后,滴加二抗HRP标记的抗兔IgG,室温孵育30 min;DAB显色1 min,苏木精复染细胞核30 s,脱水封片后显微镜观察拍照。
1.2.10 放线菌素D(actinomycin D,Act D)实验
将RBMS3过表达、敲降及对照细胞接种于6孔板,培养过夜后,用5 μg/mL Act D处理0、2、4、6、8 h; 提取 RNA,通过 qRT⁃PCR 检测 p21 表达水平,分析 mRNA的稳定性。
1.2.11 RNA 免疫沉淀(RNA immunoprecipitation, RIP)实验
用1 mL RIPA裂解液裂解2×107 个细胞,与5 μg 抗 RBMS3 抗体或 IgG 4℃孵育过夜;用 Protein A/G 磁珠沉淀RNA⁃蛋白质免疫复合物,纯化RNA 后定量靶mRNA水平。
1.2.12 双荧光素酶报告基因实验
在乳腺癌细胞中,共转染300 ng pGL3报告质粒 [含 p21 3′非翻译区(3′⁃untraslated region,3′⁃UTR) 或p21 AU富集元件(AU⁃rich elements,ARE)突变区域,突变型将AUUUA基序突变为AGGGA]与5 ng海肾荧光素酶内参载体;转染48 h后,参照双荧光素酶报告基因试剂盒说明书,检测荧光素酶活性。
1.3 统计学方法
数据用均数±标准差()表示,采用线性回归分析RBMS3与p21的相关性;组间比较用GraphPad Prism 7.0软件进行双尾Student’s t检验。P <0.05为差异有统计学意义。
2 结果
2.1 RBMS3抑制乳腺癌细胞增殖
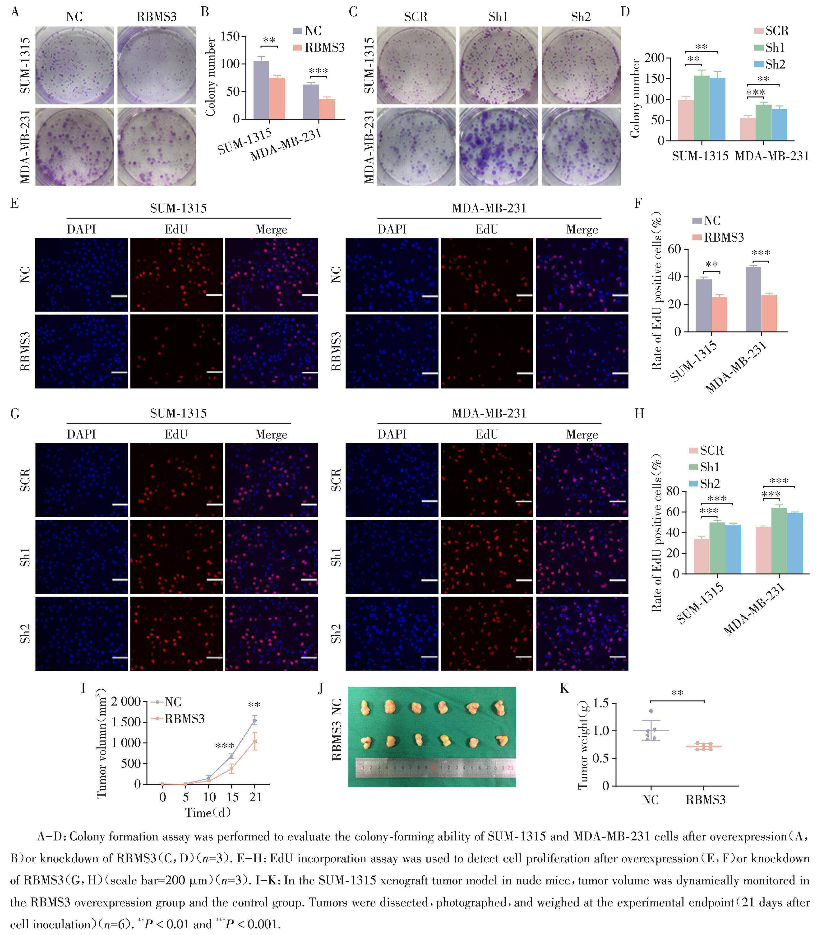
集落形成实验显示:RBMS3 过表达显著抑制 SUM⁃1315和MDA⁃MB⁃231细胞的集落形成能力(图1A、B),而RBMS3敲降则显著促进集落形成(图1C、 D)。EdU掺入实验结果与之一致,RBMS3过表达组 EdU阳性细胞率显著低于对照组(图1E、F),RBMS3敲降组则显著升高(图1G、H)。流式细胞术分析显示:RBMS3 过表达可诱导 MDA ⁃MB ⁃ 231 和 SUM ⁃ 1315细胞G0/G1期阻滞(图2A~D)并显著提高细胞凋亡率(图2E~H)。裸鼠异种移植瘤模型结果显示: RBMS3 过表达组的肿瘤生长速度显著慢于对照组 (图1I),且肿瘤体积(图1J)与质量(图1K)均显著降低。以上结果表明,RBMS3在体外和体内均能抑制乳腺癌细胞增殖。
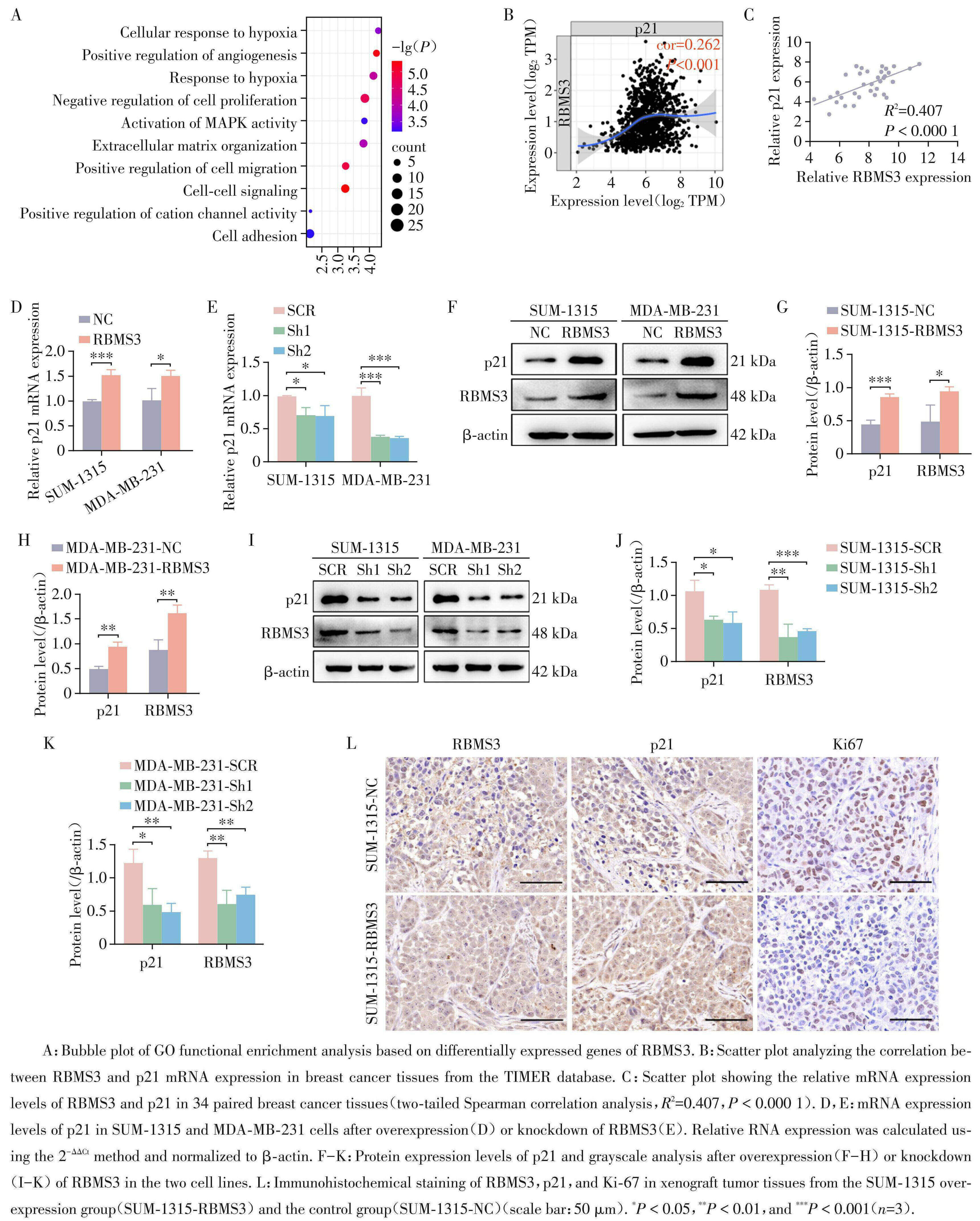
2.2 RBMS3上调乳腺癌细胞中p21的表达
基于前期转录组测序数据的GO功能富集分析显示,RBMS3 表达与细胞增殖负向调控密切相关 (图3A),与 RBMS3 诱导细胞周期阻滞的实验结果一致。在潜在靶基因中,细胞周期调控蛋白p21引起关注。TIMER 数据库分析显示,RBMS3 与 p21 mRNA表达呈正相关(图3B);使用qRT⁃PCR检测收集的 34 例乳腺癌组织中 RBMS3 与 p21 的 mRNA 表达水平,进一步证实RBMS3与p21 mRNA表达呈显著正相关(图3C)。在SUM⁃1315和MDA⁃MB⁃231细胞中,RBMS3过表达显著上调p21的mRNA(图3D) 与蛋白水平(图3F~H),而RBMS3敲降则显著下调 p21的mRNA(图3E)与蛋白水平(图3I~K)。移植瘤组织 IHC 染色显示,相比对照组,RBMS3 过表达组 Ki67阳性率降低,p21阳性率升高(图3L)。
图1RBMS3抑制乳腺癌细胞增殖
Figure1RBMS3 inhibited the proliferation of breast cancer cells
图2过表达RBMS3促进乳腺癌细胞周期阻滞和凋亡
Figure2Overexpression of RBMS3 promoted cell cycle arrest and apoptosis in breast cancer cells
2.3 RBMS3通过直接结合p21 mRNA的3′⁃UTR提高其稳定性
RNA 稳定性实验显示:在 SUM⁃1315 细胞中, RBMS3 过表达将 p21 mRNA 的半衰期(原 4 h)延长(>8 h)(图4A),RBMS3敲降则将p21 mRNA的半衰期从 4 h缩短至1.9 h(图4B);在MDA⁃MB⁃231细胞中,RBMS3过表达将p21 mRNA 的半衰期从2.1 h 延长至4.2 h(图4C),RBMS3敲降将p21 mRNA的半衰期从2.2 h缩短至1.2 h(图4D),提示RBMS3通过增强p21 mRNA稳定性上调其表达。
RIP 实验结合 qRT⁃PCR 与琼脂糖凝胶电泳显示:在免疫沉淀前的细胞裂解液对照 Input 组和 RBMS3免疫沉淀物中可检测到p21 mRNA,IgG对照组中未检测到,且阴性对照β⁃actin不能与RBMS3结合(图4E~H),证实RBMS3可直接结合p21 mRNA。
双荧光素酶报告基因实验用于确定RBMS3是否可以结合 p21 mRNA 3′⁃UTR 中的富含 AU 元件。如图4I所示,设计了1个携带完整p21 3′⁃UTR区域或 ARE 突变区域的 pGL3 报告基因。转染含 p213 ′⁃UTR的报告质粒后,RBMS3过表达组荧光素酶活性显著高于对照组;而转染含p21 3′⁃UTR ARE突变区域的报告质粒后,两组荧光素酶活性差异无统计学意义(图4J、K)。以上结果表明,RBMS3通过结合p21 mRNA 3′⁃UTR的ARE,提高其稳定性。
图3RBMS3上调乳腺癌细胞中p21的表达
Figure3RBMS3 upregulated p21 expression in breast cancer cells
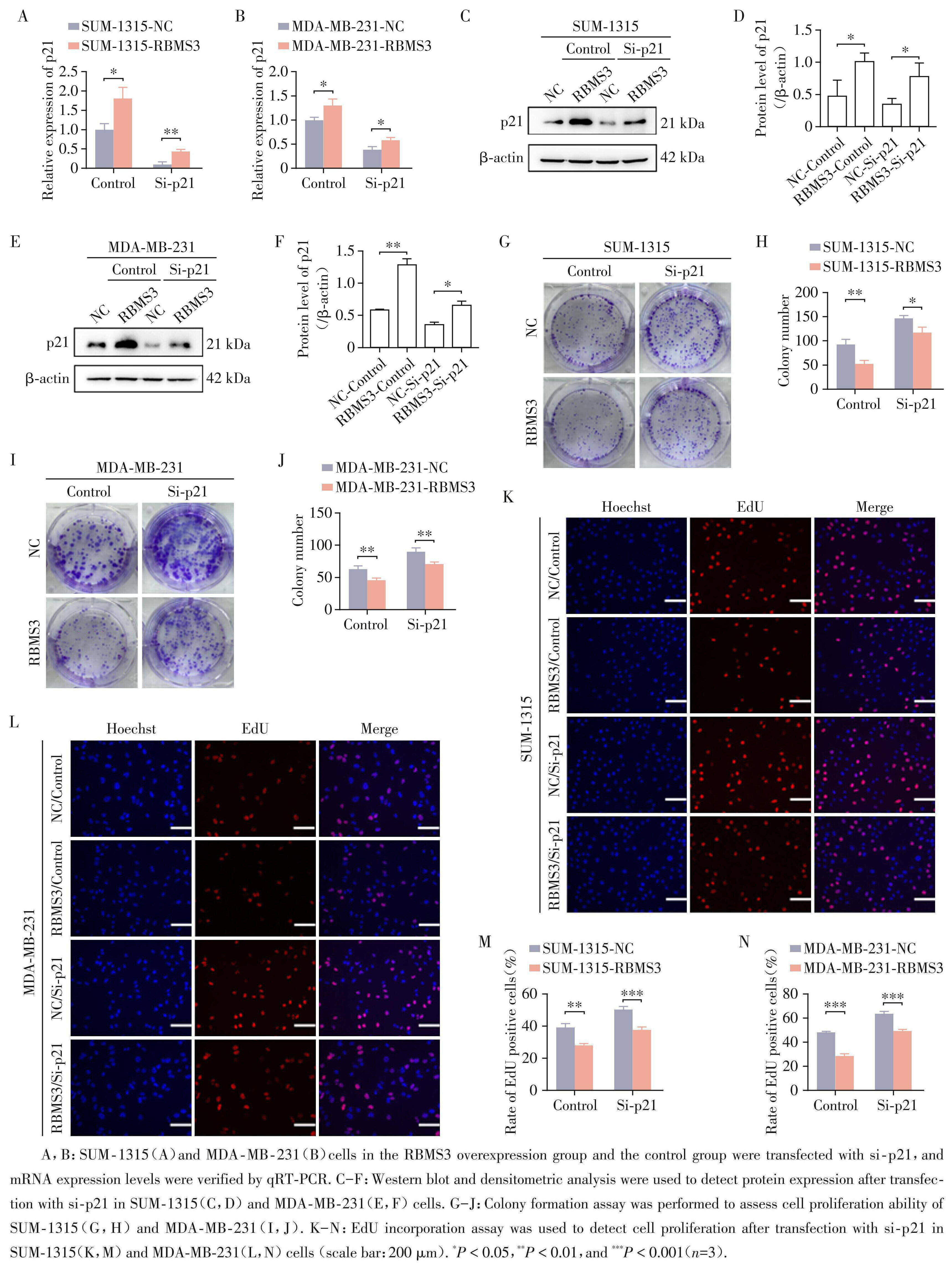
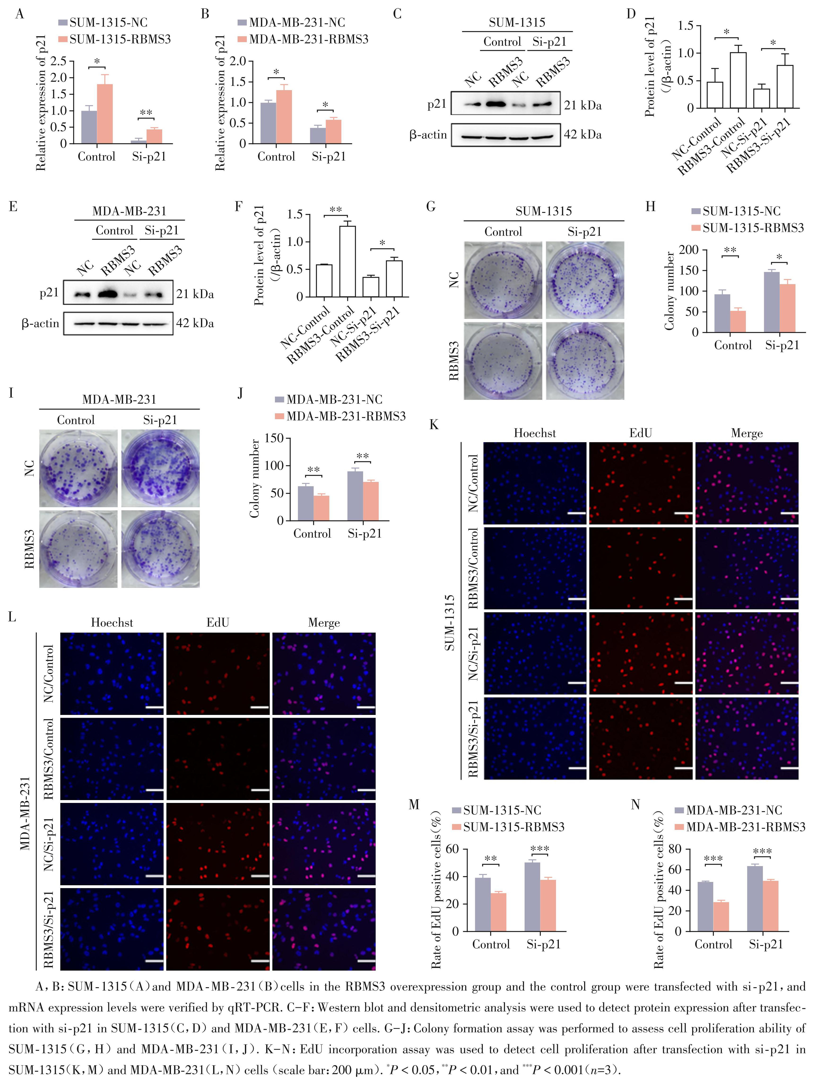
2.4 敲低p21可逆转RBMS3过表达诱导的乳腺癌细胞增殖抑制
为验证RBMS3诱导的乳腺癌细胞增殖抑制是否依赖于 p21,将敲低 p21 的 siRNA(Si⁃p21)或对照 siRNA(Ctrl)转染至 RBMS3 过表达细胞。qRT⁃PCR 与WB检测显示,Si⁃p21可有效敲低p21的RNA(图5A、B)与蛋白水平(图5C~F)。集落形成实验显示,敲低p21可部分挽救RBMS3过表达引起的细胞增殖抑制(图5G~J);EdU实验结果与之一致(图5K~N)。表明 RBMS3 通过上调 p21 抑制乳腺癌细胞增殖。
3 讨论
本研究首次揭示RNA结合蛋白RBMS3通过直接结合p21 mRNA 3′⁃UTR的ARE,增强其稳定性并上调 p21 表达,进而抑制乳腺癌细胞增殖的分子机制。这一发现为RBMS3的抑癌功能提供了新视角,丰富了转录后调控网络在乳腺癌中的作用认知。
RBMS3在卵巢癌、肺癌、胶质母细胞瘤、乳腺癌和肝细胞癌等多种肿瘤中被证实为抑癌因子[7,11,14-16],但既往有研究提出“三阴性乳腺癌中外源性表达 RBMS3 不影响细胞增殖”的观点[12]。既往研究中 RBMS3功能存在的争议,可能源于以下方面:其一,细胞模型差异:永生化乳腺上皮细胞无法完全模拟恶性乳腺癌细胞的增殖调控特性;其二,检测方法敏感性:单一磺酸罗丹明B检测的局限性可能掩盖增殖表型,而本研究通过EdU掺入、集落形成、细胞周期、凋亡和异种移植瘤模型等多维度实验,均证实RBMS3的抑增殖作用,进一步强化了结论的可靠性,也提示RBMS3功能具有环境依赖性,需结合具体生物学过程分析。
图4RBMS3通过直接结合p21 mRNA的3′⁃UTR增加其mRNA稳定性
Figure4RBMS3 enhanced p21 mRNA stability by directly binding to its 3′⁃UTR
图5p21敲低逆转了RBMS3过表达诱导的乳腺癌细胞增殖抑制和生长抑制
Figure5Knockdown of p21 reversed the RBMS3 overexpression⁃induced inhibition of proliferation and growth in breast cancer cells
p21是肿瘤抑制蛋白p53的直接靶标,介导细胞周期阻滞并确保基因组稳定性[17-18]。p21在多种肿瘤中作为肿瘤抑制因子发挥作用[19],通过结合细胞周期蛋白依赖性激酶或增殖细胞核抗原抑制细胞增殖[20],p21表达降低与乳腺癌发生相关[21]。作为多种细胞外和细胞内应激信号的关键效应因子, p21 在很大程度上受到不同转录后调节因子的调控,如RBP、microRNA 和不同的翻译后修饰[22]。在本研究中,RNA⁃seq数据显示p21被RBMS3显著上调,组织和细胞实验表明 RBMS3 在 RNA 和蛋白水平上均正向调控 p21,而 p21 的敲低逆转了 RBMS3 介导的乳腺癌细胞增殖抑制,表明p21是RBMS3抗增殖作用的关键下游分子。RBP 常通过结合靶 mRNA 的 3′⁃UTR 调控其稳定性[23-25],但 RBMS3 对 p21 的调控未见报道。本研究通过 RNA 稳定性实验、RIP、双荧光素酶报告基因实验证实RBMS3直接结合 p21 mRNA 3′ ⁃UTR 中的 ARE,显著延长 p21 mRNA 的半衰期。这一机制首次揭示 RBMS3 对 p21 的调控方式,补充 RBP 通过 ARE 调控 p21 稳定性的分子网络,为理解 p21表达调控提供新视角。
本研究首次阐明 RBMS3 通过结合 p21 mRNA 3′⁃UTR中的ARE增强其稳定性,抑制乳腺癌细胞增殖的新机制,证明RBMS3/p21轴与乳腺癌进展相关。
利益冲突声明:
所有作者声明无利益冲突。
Conflict of Interests:
The authors declare no conflict of interests.
作者贡献声明:
戴欣媛负责设计及实施实验、数据收集与处理、文章撰写;夏天负责实施实验、数据分析;朱磊负责实施实验、数据整理;奚佩雯、吴靓负责协助实验,参与文章校对和修订;丁强负责研究设计与实验指导;石靓负责研究设计与实验指导,论文审阅。
Author’s Contributions:
DAI Xinyuan was responsible for research design,imple⁃ mentation of experiments,data collection and analysis,and man⁃ uscript writing;XIA Tian contributed to conduct experiments and data analysis;ZHU Lei contributed to conduct experiments and organized datasets;XI Peiwen and WU Jing assisted with ex⁃ periments and participated in manuscript proofreading and revi⁃ sion;DING Qiang was responsible for research design and experi⁃ mental guidance. SHI Liang led research design,experimental guidance,and conducted manuscript review.

